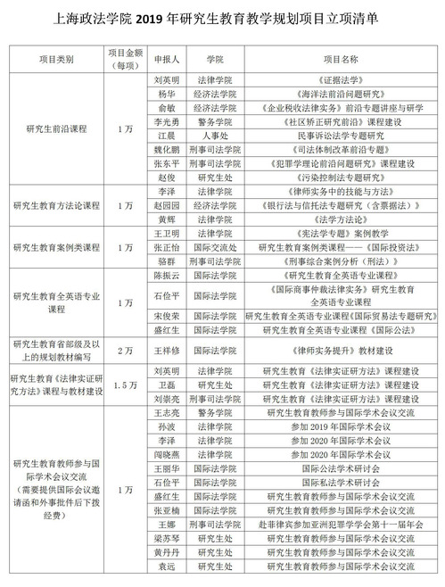
根据学校2019年规划经费项目建设总体安排,研究生处组织开展了2019年学校规划经费学科专项(研究生教育质量提升)建设项目预申报工作,经过个申请人自主申报、校外专家评审,现将获得立项支持的名单公布如下:

立项名单公示期为5月15日至5月17日,如有异议,请与研究生处联系,
联系人:何也
联系电话:39227144
办公室:B1-302
研究生处
2019年5月15日
发布者:系统管理员发布时间:2019-05-15浏览次数:0
根据学校2019年规划经费项目建设总体安排,研究生处组织开展了2019年学校规划经费学科专项(研究生教育质量提升)建设项目预申报工作,经过个申请人自主申报、校外专家评审,现将获得立项支持的名单公布如下:

立项名单公示期为5月15日至5月17日,如有异议,请与研究生处联系,
联系人:何也
联系电话:39227144
办公室:B1-302
研究生处
2019年5月15日
青浦校区:外青松公路7989号 邮编:201701
普陀校区:三源路175号 邮编:200333
Copyright©上海政法学院 沪ICP备10024299号
联系电话:(021)39225000
