各学院:
根据上海市学生资助管理中心《关于开展2020年“我为资助代言”上海高校十佳学生资助宣传大使评选活动的通知》(沪学助〔2020〕22号)的要求,为进一步深入贯彻习近平新时代中国特色社会主义思想和全国教育大会精神,落实《教育部 财政部<关于进一步加强学生资助政策宣传工作的通知>》(教财〔2015〕8号)和《教育部全国学生资助管理中心<关于组织国家奖学金获奖学生担任“学生资助宣传大使>的通知》(教助中心〔2017〕181号)精神,现决定在全校范围内继续开展“我为资助代言”学生资助宣传大使评选活动,具体要求通知如下:
一、活动目的
在脱贫攻坚战决胜之年,鼓励广大高校奖学金获奖学生和受助学生利用暑假宣传国家学生资助政策和成效,进一步提高资助政策知晓度,助力教育脱贫攻坚,促进高校学生资助事业健康发展。
二、招募对象和要求
在校全日制本科生和研究生。特别是获得过“三奖”(国家奖学金、励志奖学金和上海市奖学金)的学生,以及获得国家助学金的在校生。
每个学院推荐名额限1人。往年已参加全市评选的学生原则上不再推荐。
要求参选学生遵守疫情期间国家和各级政府的法律法规和相关防控规定,创新活动内容和形式,尽量采取线上资助宣传形式。
三、活动计划
(一)发布通知后正式启动评选活动,各学院精心组织,详细策划,广泛动员学生。
(二)6月18-6月24日,学院开展学生资助宣传大使线上招募。每个学院至少报送2个项目。
(三)6月24-7月6日,学工部学生资助奖励中心(以下简称中心)负责设计项目框架,设定具体招募要求,遴选优质项目并立项,实施系统宣传内容培训等。
(四)7-8月,各项目组利用暑假安排资助宣传大使线上开展各具特色的宣传活动。
(五)9-10月,中心负责召开本校2020年暑期学生资助宣传大使工作总结会,开展本校优秀学生资助宣传大使评选。
(六)10月30日前,中心负责将优秀大使的材料上报给上海市学生资助管理中心,参评上海市“十佳”资助大使评比活动。
四、活动内容和形式
资助大使通过线上“现身说法”,向学弟学妹们介绍自己享受的国家资助政策,向大学新生介绍“绿色通道”、助学贷款和奖助学金等国家资助政策。
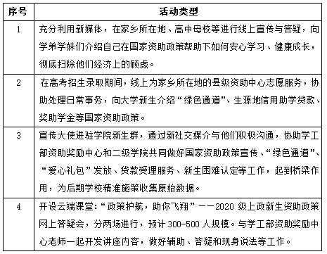
主要活动形式可参考下表:

五、奖项设置
本次宣传大使活动,学校设一等奖1名,二等奖3名,三等奖6名,优胜奖若干名,颁发证书以兹鼓励,同时将选派一名获奖者代表学校参加全市评选比赛活动。
为鼓励学生积极参与国家资助政策宣传,保证活动效果,促进学校资助育人水平的不断提升,学校将提供一定经费支持,根据项目内容于立项时确定资助金额。
六、材料提交
总结电子版和照片视频等素材请于10月16日前报中心。包括:1.推荐表;2.个人介绍及宣传活动总结;3.证件照及活动照片;4.五分钟个人参加评选视频。
七、后续宣传
暑假期间各学院可随时报送宣传大使相关活动稿件到中心,我们将通过多途径、多平台开展学生资助宣传大使的后续宣传工作。
八、联系人及联系方式
学生资助奖励中心:龙老师 39225041;电子邮箱:shuplxszz@163.com
学工部

